物理概念速讲稿——特训尖子生的秘笈,逻辑稿在图片,附黑马案例

2026-03-30 11:12:54 18阅读
广告一

这份27页的中考物理概念速讲稿,已经截成27张图片,放在文章后面的图片里,并标明了页码,里面的蓝色字体是考核标准,有需要的免费下载,打印给孩子。

中考物理概念速讲稿,是我特训初三学生和高三学生所用的资料之一,很多中考升学有困难的初三学困生、高三学生或普通高中学生,因为将此概念速讲稿按考核标准练得滚瓜烂熟,在学习上取得了骄傲的进步,得以靠不断自我付出、不断行动而实现人生中的一次突破性逆袭,期间为了成功攻克种种困难的精神与意志,在今后的学习生活与工作生活中将受益无穷。

从我十九年的教学教学实践来看,学生反复精读课本和准确快速背记课本基本概念,都是非常不容易做到的,很难坚持下去,做好就更加不容易啦!特训的每位成为高考超级逆袭黑马的学生过高中逆袭黑马的学生,都经历过这个痛苦过程,然后是甜头无限,信心越来越足,拼劲越来越疯狂。毕竟,普通学生要逆袭成为学霸,是要付出相当的努力与行动的,这个行动的执行,跟自己已经形成的多年学习习惯和理念不一样,刚开始时肯定会存在很多的磕磕碰碰和不适。

但是,学生只要不抛弃,不放弃,咬牙坚持1-3个月,把背记概念速讲稿的精神应用于人教版课本和学校老师的授课笔记,学习上的感觉就会越来越好,学科表达的能力就会越来越棒,成绩就会逐次有起色,学习信心自然也就水涨船高。

千里之遥,始于足下。

无限风光在险峰,路遥知马力。

中考物理概念速讲稿下载_520au_初中物理学习逆袭方法

还没有编写完

十九年的特训高考黑马的教学经验表明,熟透概念和学习逆袭为尖子生,并没有那么难,不需要天赋,如果需要天赋,那么这三份概念速讲稿就可以帮你练出来学习天赋。

很多特训后的学生纠正一部分学习习惯后,会了一部分内容,突然觉得自己的任督二脉快要被打通了,有了信心、兴奋感和实现欲,接下来的学习道路就顺多了,逆袭成为学霸路上所需要攻克的学习难关也就越来越有底气,学习和听课就越来越轻松。

所以,有一句话叫“会者不难”,高中的普通学子,希望您跟我一样,创造学习进步奇迹,创造属于您自己的学习进步神话。

520au_中考物理概念速讲稿下载_初中物理学习逆袭方法

梁老师的学习理念

物理概念速讲稿对初二、初三学生的巨大作用。

免费得到的东西是不会珍重的。

我在免费赠送中考数学概念速讲稿、中考物理概念速讲稿和中考化学概念速讲稿给几千名家长时,有不少家长给我发了100块到200块的红包,但是我全部退回了或拒收了。

我免费分享这份有效的特训资料,是真诚向社会大众分享我十九年来特训学生逆袭为学习黑马的教学实践经验与心得,分享我从小学超级学渣至普通乡镇高中的五年自学成才心得,分享自己因为高中多科奥赛获得免高考提前被985大学的奥赛集训逆袭经验。

初中物理学习逆袭方法_中考物理概念速讲稿下载_520au

期间,我不断加入一些教学感言和自学心得,是希望用自己的学习逆袭经历来感化哪些成绩暂时还处在普通水平的高中学生与初中学生,让他们觉悟,让他们调整心态快连,让他们更新学习理念,让他们调整学习方法,立足于自强不息,不断反复精读课本,顽强自学,熬过艰难期,得以提高各项学习能力,最终实现自己的学习黑马梦!为将来社会生活的信心、阳光的打下支撑点!

我热切盼伟大的祖国出现更多的学习逆袭黑马!

初中物理学习逆袭方法_520au_中考物理概念速讲稿下载

为了让您的孩子能重视这份编写不易的概念速讲稿,我会举例说明一下该概念速讲稿的巨大作用。

其实,中考的物理、数学、化学概念速讲稿熟透之后,语文、政治、历史、地理、生物这些科目的学习也会游刃有余,各科成绩一起得以提升,这已经被大多数的逆袭黑马所证明。目前,只发现对英语成绩提升没有帮助,对英语单词的背记是有帮助的。

初中物理学习逆袭方法_520au_中考物理概念速讲稿下载

我亲自特训过的初二学生和初三学生并不多,不到十位,都逆袭了。这些学生,除了两位,都是中考考不上高中的那一类学生。

两位有基础的准初三学生,在高中的学习去如鱼得水,有一位学生在重点高中常年位列年段第一名到第五名,C9是非常轻松的,高二物理和高二化学基本上扣不到三分,高二物理期末考物理99.5分,高一月考有考过满分。有一位,清北基本没有问题。

520au_中考物理概念速讲稿下载_初中物理学习逆袭方法

很多在初中把概念速讲稿练得滚瓜烂熟、脱口而出的初三学生,到了高中之后,学习都会如鱼得水,非常轻松,根本就没有那种刷题的焦虑。

做到中考物理概念速讲稿熟练至脱口而出的初三学生,在中考里面,物理成绩一般都是98分、99分或满分。这是我亲自特训的,已经写了好几个案例,公布在之前的微头条或文章了。下面我也会简单举一下例子加以说明。

初中物理学习逆袭方法_520au_中考物理概念速讲稿下载

物理概念速讲稿对高中学生和复读学生的辅助作用。

很多高考物理超级逆袭黑马,也是因此概念稿而成功,高三学生在熟讲本概念速讲稿的时候,一样也要付出不懈的努力,非常不容易的。但是,初中的这个坎过了,高中的物理概念就好讲啦。

物理概念速讲稿是许多高三普通学生逆袭为高考黑马的必用资料,要求签约的高三学生在特训时间宽裕下,能做到熟练至脱口而出。

初中物理学习逆袭方法_520au_中考物理概念速讲稿下载

高中的物理概念太多了,一直没有时间去编写高中物理概念速讲稿,即使编出来了,也要拿高三学生来练一下,看看效果的。时间一晃,已过去三年,才编出三页。

这三页还是前几年特训第一位衡水中学的高一女生时,专门抽空编写的,属于高中物理概念速讲逻辑稿。

让她讲的效果还不错,这名高一女生物理进步特别大,特训前物理不及格,之前只能考四十来分,四十五天之后回去衡水实验学校,物理的大题全对,光是物理大题的分数,就超过了之前的物理总分。

520au_中考物理概念速讲稿下载_初中物理学习逆袭方法

衡水中学女生特训45天后回校考试的物理答题卡

我对高考特训的学生都是直接采用中考物理概念速讲稿,这样已足够高中物理的学习游刃有余。

免费的东西,一般不珍惜,这次我对免费赠送概念速讲稿提出了要求。

有些家长在拿到数理化的概念稿之后都会给我包个红包,但是我都是拒收的。

2024年3月15号发的那篇中考数学概念速讲稿的文章(数学概念稿在文章的图片里面),有家长给我打赏了,嘿嘿,哎呀快连,头条已经五年,第一次被打赏,哈哈哈哈,有意思。

直接把数学、物理、化学三份概念速讲稿发给陌生的家长,一名学习逆袭黑马都没有出现过。改变策略后,免费赠送概念速讲稿稿,黑马频出,满分的也有几个。

中考物理概念速讲稿下载_520au_初中物理学习逆袭方法

以前我直接把中考的数学、物理、化学三份概念速讲稿直接发给需要的未参训家长,发现没有孩子听话照做,逆袭为黑马。

给家长发送概念出讲稿,会消耗我一部分时间,因此对这个事情我还是重视的。后来我就提出了一个要求,出现了很多学习黑马。

“建议您的孩子先把概念速讲稿文件中的前四讲到脱稿而出,反复一字不漏读至熟练,直至达到要求后,录制脱口而出的演讲视频发给我,然后,我再发完整版的数学概念速讲稿或物理概念速讲稿或化学概念速讲稿给您。该稿除了熟练概念外,可以较好提高表达能力、提高注意力等待,不分初中高中学生,学习能力是通用的。”

我相信很多家长都收到这条附赠的信息。

中考物理概念速讲稿下载_520au_初中物理学习逆袭方法

我对免费赠送概念速讲稿的统一回复

提出了学生把前四讲熟练至脱口而出后,发演讲视频给我才能领取完整版概念速讲稿。意想不到的是,出现了上百个家长向我报喜,他们的孩子成绩进步,甚至几个出现过满分

没有想到这的一个改变,让中国出现了更多的学习逆袭黑马。

这个事情会让我更费时间,我现在不太想这么做。

毕竟我的精力有限。

那些家长发过来的视频,我一个都没有公布过。其实,我的四台手机卡的很,聊天记录中太多视频啦,需要不定期删除,哪有精力保管呢。

当然了,说不定哪天我偶尔也会用头条号“奥赛保送生谈高中逆袭”来发一下这些陌生的学生励志进取的视频。当然,会保护好学生的隐私。

中考物理概念速讲稿下载_520au_初中物理学习逆袭方法

我现在直接把中考数学概念速讲稿和中考物理概念速讲以今日头条文章的形式直接公布出去,有需要的可以下载其中的图片,孩子练几百遍,熟练之后,也同样录制视频发送给我,然后我才会提供中考化学概念速讲稿。

中考化学概念速讲稿可以讲,为了编写,耗了我大量时间,是呕心沥血之作,只是还远远没有完善,还没有找任何高三黑马进行语速的测试。

我免费赠送给你,也不需要什么回报,就是希望你用好,成为让大家骄傲的学习逆袭黑马,不至于让我的时间变得毫无没有价值。

希望您理解我的苦心。我是希望用自己从一名学渣的华丽学习逆袭经历,被985大学免高考提前录取,来感化哪些暂时成绩尚不理想的学生,让他们也能实现学习黑马梦!打造属于他们信心、阳光的求学生涯!我认真分享逆袭黑马的学习体系和教学经验,有缘共鸣,赠给自强者,愿伟大的中华大地上像雨后春笋般出现更多的学习逆袭黑马!

在编写中,估计要五年,没有时间和精力

我觉得反复精读人教版课本,更利于学习成绩的进步,成绩越高的学生,概念越熟练。大量写题目不能让你的概念熟练度提高,反而让一些不正确的学习思维习惯深厚地沉淀下来,难以纠正。

对于要取得成绩进步的共识,从我的个人学习逆袭经历和教学成功经验来看,首推反复精读课本,这样取得的成绩进步上限几乎不封顶。我建议可以这样做。

让您孩子反复精读该科目的课本20遍以上,如果20遍还不行,那就50遍,甚至200遍,直到滚瓜烂熟。不要怕刚开始的反复次数多和看不到效果,坚持一段时间后,学习会越来越顺利,甚至一两遍就能理解和记住。

读的时候一定要一字不落,大字、小字、黑体字、图文都要读,不要划重点。坚持两个月以上,情况就好了。

初中物理学习逆袭方法_520au_中考物理概念速讲稿下载

精读一段时间后,后面的学习会如鱼得水哦。

很多粉丝验证过,很有效用,学习进步的很多。

熟能生巧,绝对所有学习的最有效方法。有一句话说的好,熟读唐诗300首有什么效果呢?

如果您的高中数学学不好?

如果您的高中物理学不好?

如果您的高中化学学不好?

如果您的高中生物学不好?

请问你的课本有一字不漏读够50遍吗?甚至有认认真真读过5遍吗?

读不好的原因其实是一清二楚的,所以,你去买那些教辅有用吗?

520au_中考物理概念速讲稿下载_初中物理学习逆袭方法

拼命完成那些无效的作业,岂非在耽误自己的宝贵的学习时间。

下面内容的图片是中考物理概念速讲稿,惠存

下面内容的图片是中考物理概念速讲稿。

非常抱歉!页码不一定对。初中物理课本基础概念速讲稿这个文件在手机上变形了,跟电脑显示有点不一样,本来27页的,现在变成29页了,有台电脑是可以调整的,但是我到巴马疗养了,没有带电脑,老师们给我发的,不会手机操作。

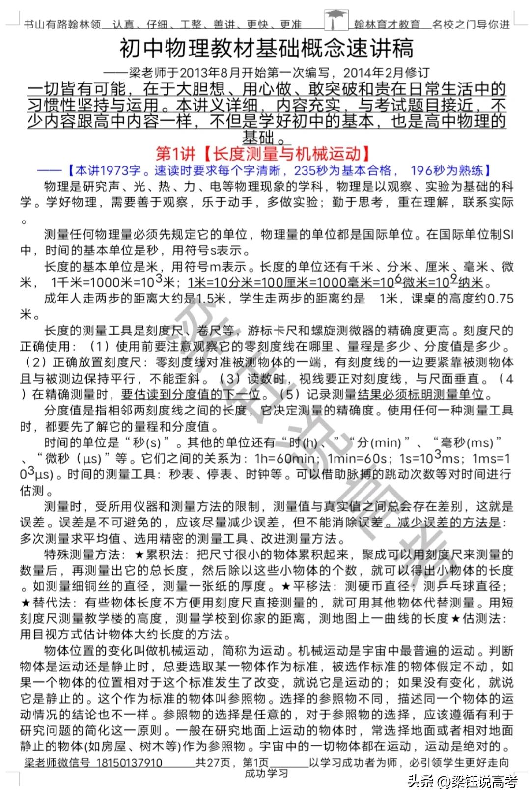
中考物理概念速讲稿第1页

初中物理学习逆袭方法_520au_中考物理概念速讲稿下载

在厦门南湖公园,他当众努力奋发、快速朗读课本,背记课本,这名本来考不上高中的男生,逆袭后考上厦门的重点高中。

初三上学期期末考成绩不理想的初三学生,升学高中有压力,他通过背记课本,举一反三,成功考上厦门的重点高中。

https://m.toutiao.com/is/iFmADwQd/ - “考不上高中”到上重点高中,书写潦草的他靠什么逆袭? - 今日头条

中考物理概念速讲稿第二页

中考物理概念速讲稿下载_520au_初中物理学习逆袭方法

这位高三学生,在高三下学期痛定思痛,与家人达成共识,抛下大量的作业,改为集中时间背课本,背概念,总结错题,他妈只期待他能考好一点的本二大学,但是他考上了南京的一所211大学。

https://m.toutiao.com/is/iFmAHBQ6/ - 从448到570分,考前3个月进步122分,绝望考生创个人进步奇迹 - 今日头条

中考物理概念速讲稿第三页

初中物理学习逆袭方法_520au_中考物理概念速讲稿下载

之所以重新在学习上拼搏,是因为我看到了进步希望和可能性,慢慢觉得自己也能做得到,能证明自己,因此我愿意突破自我,去放手一搏,为创造学习进步奇迹而疯狂。

https://m.toutiao.com/is/iFmDQwNx/ - 高三学习可以拼到哪种程度?(梁钰说高考的回答) - 今日头条

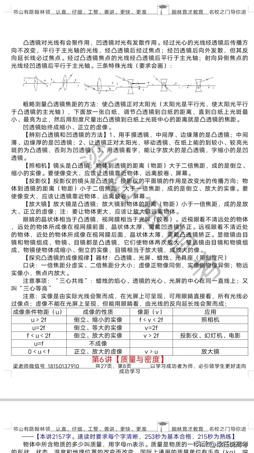
中考物理概念速讲稿第四页

520au_中考物理概念速讲稿下载_初中物理学习逆袭方法

学习逆袭黑马分享,希望您能详细读,我们的孩子都可以做得到华丽逆袭

这位初二男生在八年级下学期期末考试中,物理34分,特训数学提高能力后,七天学完初二和初三的物理,中考物理卷测试可以满分,已经发在今日头条,自己可以往前面看,就可以找到。

https://m.toutiao.com/is/iFm657js/ - 梁钰说高考:曾经特训过一位杭州的初三学生,中考数学117分(差3分满分... - 今日头条,微头条

中考物理概念速讲稿第五页

初中物理学习逆袭方法_520au_中考物理概念速讲稿下载

学习逆袭黑马案例分享,希望您能详细读,我们的孩子都可以做得到华丽逆袭。

下面这位初二学生,初二下学期期末考试数学43分,物理拿34分,用了28天特训逆袭,就用中考物理概念速讲稿、中考数学概念速讲稿、中考化学概念速讲稿。文章在今日头条的网址如下

https://m.toutiao.com/is/iFm6Mh7b/ - 梁钰说高考:曾经特训过一位福建初二的男生,初二下学期期末考数学43分(... - 今日头条

中考物理概念速讲稿第六页

520au_中考物理概念速讲稿下载_初中物理学习逆袭方法

学习逆袭黑马案例分享,希望更多的孩子自学成才、精读课本、举一反三,纠正学习习惯的不足,做到学习上的华丽逆袭,证明自己是一块宝玉。

这名江苏新高二女生,高一下学期期末考数学78分,特训后,高二数学多次第一名,出现过满分,高三数学保持137分左右,高考数学143分。网址如下

https://m.toutiao.com/is/iFmj3wsH/ - 梁钰说高考:曾经在暑假教过一名高一女生,高一上下两学期的数学成绩在67... - 今日头条

中考物理概念速讲稿第七页

初中物理学习逆袭方法_520au_中考物理概念速讲稿下载

学习逆袭黑马案例分享,希望更多的孩子自学成才、精读课本、举一反三,纠正学习习惯的不足,做到学习上的华丽逆袭,成为朋友眼中的天才。

这位学生原来物理34分,中考物理卷98-100分。

https://m.toutiao.com/is/iFm6MsP8/ - 梁钰说高考:我用29天,在风险投资人全程陪同下,把一位初二下学期期末考... - 今日头条

中考物理概念速讲稿第八页

初中物理学习逆袭方法_中考物理概念速讲稿下载_520au

学习逆袭黑马案例分享,希望更多的孩子自学成才、精读课本、举一反三,纠正学习习惯的不足,做到学习上的华丽逆袭,成为老师的自豪。

下面这位厦门双shi中学的高三女生,由年段三百多名,进步到厦门市理科87名,身为漳州高中老师的妈妈,为她自豪。

https://m.toutiao.com/is/iFmALXBk/ - 从495分到631分,60天27课时进步136分,突破性进步传奇年年有 - 今日头条

中考物理概念速讲稿第九页

初中物理学习逆袭方法_中考物理概念速讲稿下载_520au

学习逆袭黑马案例分享,希望更多的孩子自学成才、精读课本、举一反三,纠正学习习惯的不足,做到学习上的华丽逆袭,成为父母的骄傲。

下面这位厦门双10中学的高三女生,妈妈是老师,担心考不上本一,但是她不断进步,证明了自己。

https://m.toutiao.com/is/iFmAhXpw/ - 从467分到高考603分,物理从53分飙到95分,进步奇迹靠自己 - 今日头条

中考物理概念速讲稿第十页

中考物理概念速讲稿下载_520au_初中物理学习逆袭方法

学习逆袭黑马案例分享,女生不会缺理科天赋快连,学好高三物理有办法,并不难。

这位女生高三物理不及格,经过两个月的努力,考到95分。母亲原来担心她考不上本一,没想到她的闺女可以考985大学。

https://m.toutiao.com/is/iFmSV6Rc/ - 高考黑马:从467分逆袭610分上北京交通大学,物理、化学狂飙升 - 今日头条

中考物理概念速讲稿第11页

520au_中考物理概念速讲稿下载_初中物理学习逆袭方法

学习逆袭黑马案例分享,希望更多的孩子自学成才、精读课本、举一反三,纠正学习习惯的不足,做到学习上的快速且准确无误。

如果不是因为错别字频繁,我会支持希望他复读,考他喜欢的清华大学专业

https://m.toutiao.com/is/iFmSKNtu/ - 高考黑马:520分逆袭985大学大连理工大学,数学、物理是弱势科目 - 今日头条

中考物理概念速讲稿第12页

中考物理概念速讲稿下载_520au_初中物理学习逆袭方法

学习逆袭黑马案例分享,希望更多的孩子自学成才、精读课本、举一反三,纠正学习习惯的不足,做到学习上的华丽逆袭。

高三的他一直抓狂自己学得不够好,与我相处后,挨了一些戒尺,终于转变了学习理念,重视课本概念和丢分分析,精读课本,从实验班垫底到逆袭成为班里的中流砥柱。

https://m.toutiao.com/is/iFmS7fLx/ - 高考黑马:从看不到985大学希望到逆袭985大学的学习细节详谈 - 今日头条

中考物理概念速讲稿第13页

初中物理学习逆袭方法_520au_中考物理概念速讲稿下载

学习逆袭黑马案例分享,我为她感到自豪。

高中女生要学好理科,一定要把自己已经具备的各项学习能力提高到巅峰水准。

https://m.toutiao.com/is/iFmSngyE/ - 高考黑马:60天,全国重点高中336名进步到38名,厦门大学 - 今日头条

中考物理概念速讲稿第14页

初中物理学习逆袭方法_520au_中考物理概念速讲稿下载

学习逆袭黑马案例分享,希望更多的孩子自学成才、精读课本、举一反三,纠正学习习惯的不足,做到学习上的华丽逆袭,成为父母的骄傲,成为老师的自豪。

https://m.toutiao.com/is/iFmSyE1C/ - 从本科二批到全省2438名,长春女孩的逆袭之路,圆梦985大学 - 今日头条

中考物理概念速讲稿第15页

中考物理概念速讲稿下载_520au_初中物理学习逆袭方法

学习逆袭黑马案例分享,只要肯做,学习并不难。

https://m.toutiao.com/is/iFmSuoAU/ - 从354分到532分,我妹妹的高考逆袭之路 - 今日头条

中考物理概念速讲稿第16页

中考物理概念速讲稿下载_520au_初中物理学习逆袭方法

学习逆袭黑马案例分享,逆袭成为父母的骄傲之后,父母不再约束我用智能手机。

https://m.toutiao.com/is/iFmSMQJP/ - 一位初三成绩太差而休学的抑郁症男孩,因为阳光和坚持而逆袭 - 今日头条

中考物理概念速讲稿第17页

初中物理学习逆袭方法_中考物理概念速讲稿下载_520au

学习逆袭黑马案例分享,希望更多的孩子自学成才、精读课本、举一反三,纠正学习习惯的不足,做到学习上的华丽逆袭,成为自己的信心支撑点,成为父母的骄傲,成为老师的自豪。

https://m.toutiao.com/is/iFmSxvLE/ - 女生比男生容易成为高中数学、物理学霸,不信,看看是不是这个理 - 今日头条

中考物理概念速讲稿第18页

中考物理概念速讲稿下载_520au_初中物理学习逆袭方法

逆袭黑马理念分享,希望更多的孩子自学成才、精读课本

差生只要想学,肯执行,均可取得学习逆袭

https://m.toutiao.com/is/iFmSrPm9/ - 只要给我时间,就能把孩子特训进入985大学 - 今日头条

中考物理概念速讲稿第19页

520au_中考物理概念速讲稿下载_初中物理学习逆袭方法

学习逆袭经验分享。

学习最重要的42项能力

https://m.toutiao.com/is/iFmSQ4Q7/ - 42招,是我能教出普通学生考985大学的底气——河南吴同学蜕变记 - 今日头条

中考物理概念速讲稿第20页

初中物理学习逆袭方法_中考物理概念速讲稿下载_520au

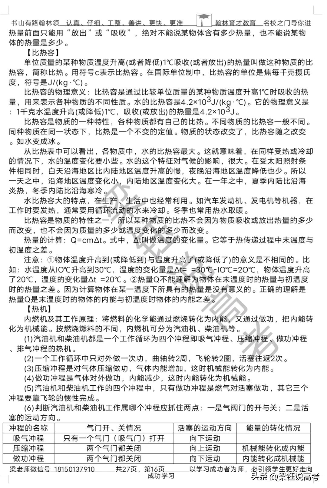
中考物理概念速讲稿第21页

初中物理学习逆袭方法_520au_中考物理概念速讲稿下载

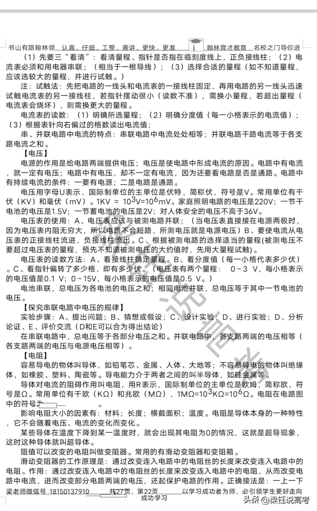
中考物理概念速讲稿第22页

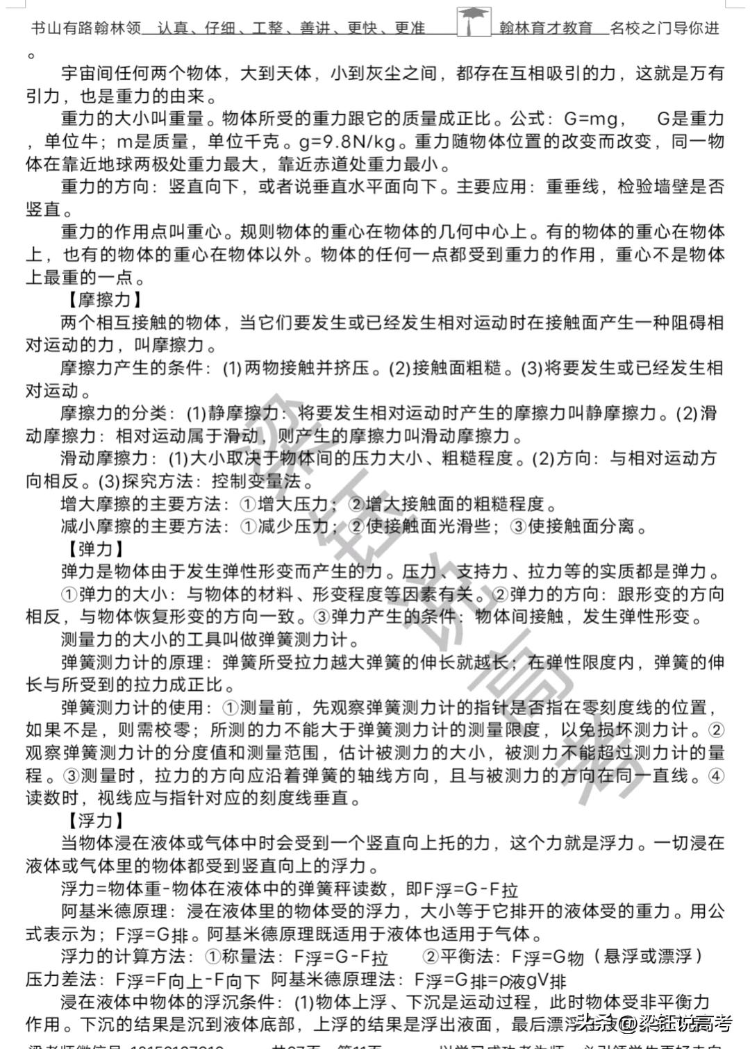
初中物理学习逆袭方法_中考物理概念速讲稿下载_520au

中考物理概念速讲稿第23页

520au_中考物理概念速讲稿下载_初中物理学习逆袭方法

中考物理概念速讲稿第24页

初中物理学习逆袭方法_520au_中考物理概念速讲稿下载

中考物理概念速讲稿第25页

中考物理概念速讲稿下载_初中物理学习逆袭方法_520au

中考物理概念速讲稿第26页

初中物理学习逆袭方法_中考物理概念速讲稿下载_520au

中考物理概念速讲稿第27页

中考物理概念速讲稿下载_520au_初中物理学习逆袭方法

中考物理概念速讲稿第28页和第29页用途不大,就不上传了。

个人的学习经验,觉得有用就采纳。

文章版权声明:除非注明,否则均为晋安小号网原创文章,转载或复制请以超链接形式并注明出处。